ガリレオ工法の成果物
ガリレオ工法による調査、排水管洗浄の施工が完了しましたら、施工中に得た排水管の情報及び、撮影した動画、写真を編集し報告書を作成します。また、報告書(※1)と合わせて施工中に撮影した動画ファイルもデータストレージ(USBフラッシュメモリ等)に格納し納品いたします。(※1)こちらのページに記載している報告書はサンプルデータです。ご契約内容や、ご提出いただいた建物図面、資料等によって報告書の有無や、報告書フォーマットが変更になる場合がございます。
[共用竪管] 竪管調査ご報告書サンプル
-
報告書表紙
ご報告書の表紙です。
-
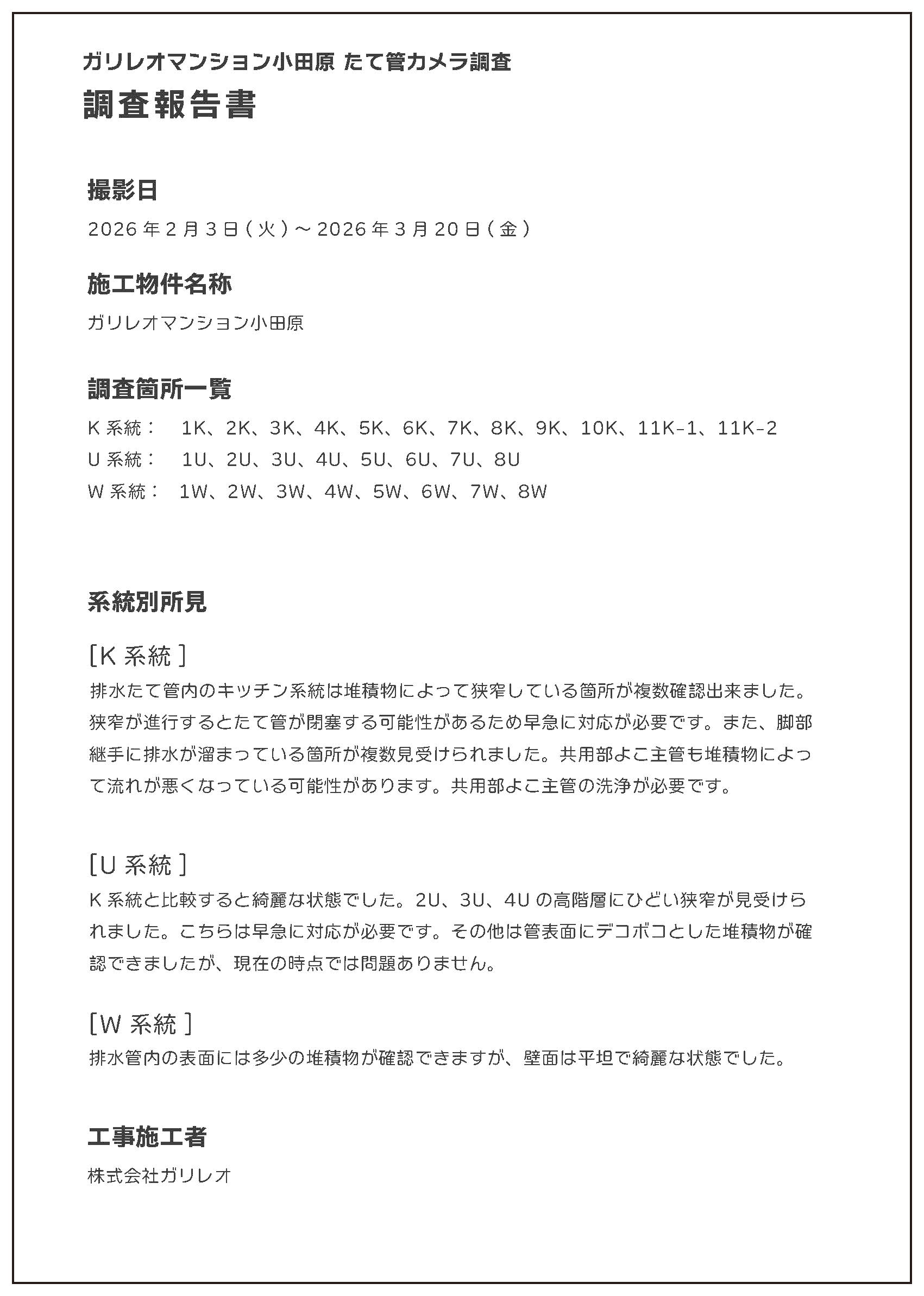
報告書まとめ
調査箇所一覧と系統別の所見まとめをご報告します。
-
管内報告書A
竪管の管内調査結果の報告書サンプルです。
-
管内報告書B
竪管の管内調査結果の報告書サンプルです。
-
管内報告書C
竪管の管内調査結果の報告書サンプルです。
-
管内報告書D
竪管の管内調査結果の報告書サンプルです。
[共用横管] 排水管洗浄 不具合報告書サンプル
不具合報告書サンプル
排水管洗浄中に記録した不具合をまとめて報告書を作成します。こちらの資料を修繕計画にご活用ください。
[共用竪管] 管内映像サンプル
-
竪管洗浄前調査A
排水管洗浄前に記録した共用竪管の調査サンプル映像です。撮影中も排水制限不要でクリアな映像を撮影します。
-
竪管洗浄前調査B
排水管洗浄前に記録した共用竪管の調査サンプル映像です。
-
竪管洗浄前調査C
排水管洗浄前に記録した共用竪管の調査サンプル映像です。
-
竪管洗浄前調査D
排水管洗浄前に記録した共用竪管の調査サンプル映像です。
[共用横管] 管内映像サンプル
共用横管の排水管洗浄はカメラ付きノズルで施工中の映像を常に録画しながら作業を行います。排水管の管内を直接見ながら施工するため、閉塞に繋がるような危険な箇所を見落とす可能性が限りなく低いです。排水機能が回復するまで徹底的に堆積物を除去します。
-
横管 洗浄前後サンプD
管内が閉塞寸前の堆積物を目視しながら、こびりついた堆積物を高圧洗浄で砕く様子をご覧下さい。






